政府信息公开
11440783007081982L/2022-00362
江门开平市公安局
2022-06-02
居民身份证办理进度查询
2022-06-02

居民身份证办理进度查询

发布日期:2022-06-02  浏览次数:-

基础信息

基础信息.png

跨域通办

跨域通办.png

审批信息

审批信息.png

审批结果

审批结果.png

受理范围

受理范围.png

网上办理流程

网上办理流程.png

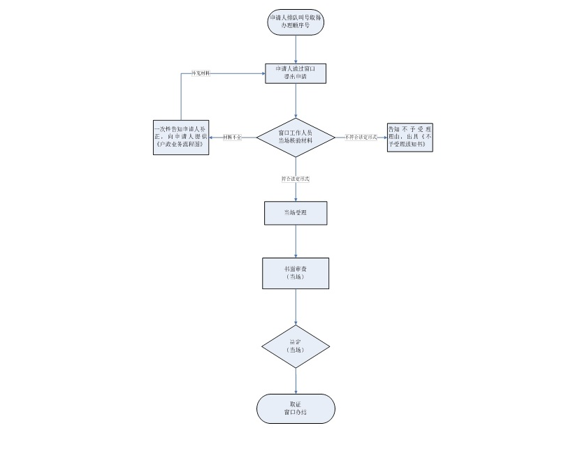
线下办理流程

线下办理流程.png

材料清单

材料清单.png

收费项目信息

收费项目信息.png

办理窗口

开平市公安局派出所

办理地点:开平市辖区各派出所办公室

办公电话:0750-114

办公时间:工作日上午8:30-12:00;下午14:30-17:30

位置指引:无


咨询方式

咨询电话:

0750-2383398

监督方式

投诉电话:

0750-12345