• 开平市人民政府门户网站
  •   
    • 搜索
今天是2019年4月11日 星期四欢迎进入开平市农业农村局!
您当前的位置: 首页 > 开平市农业农村局 > 农业动态 > 要闻速递
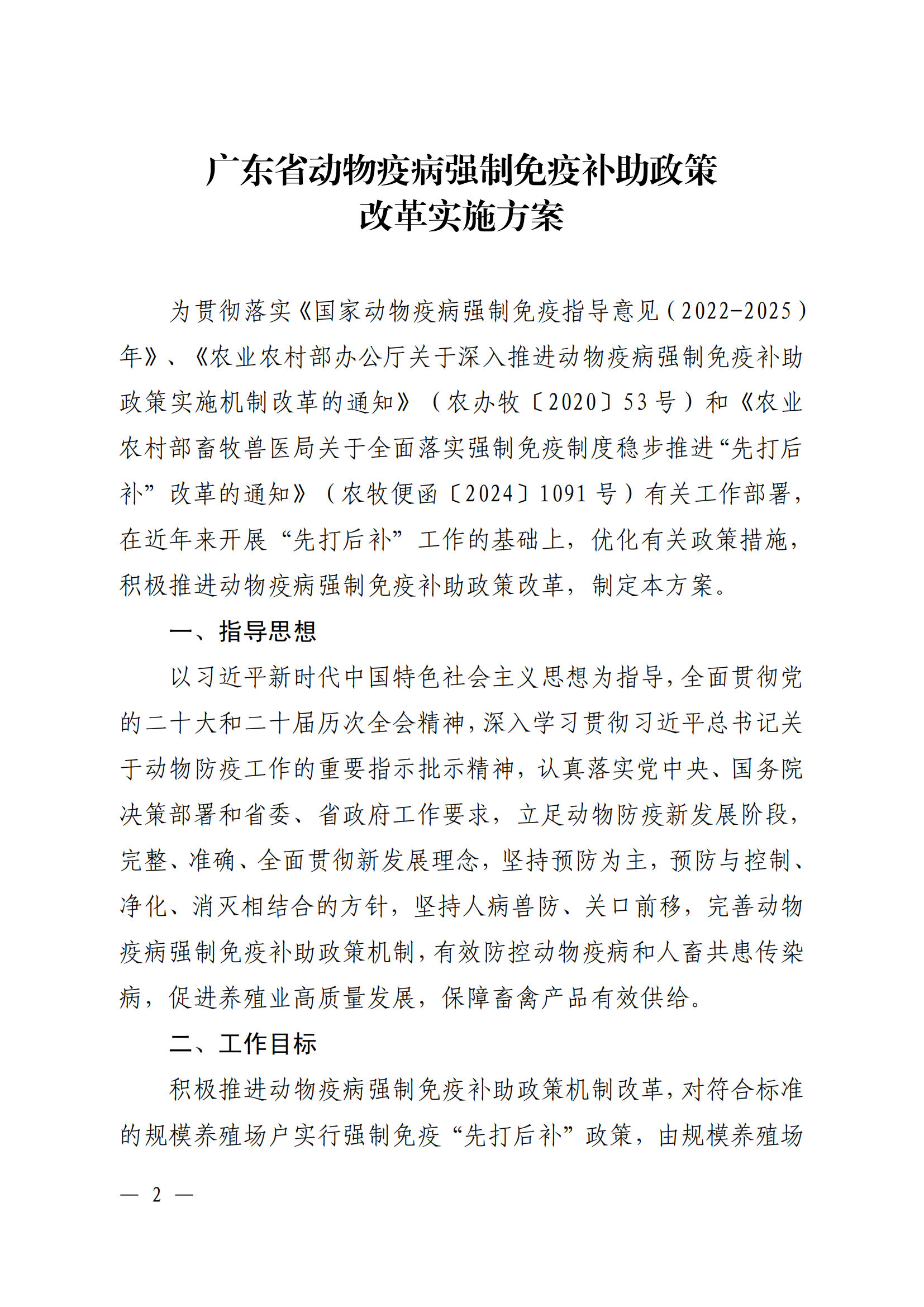
关于印发《广东省动物疫病强制免疫补助政策改革实施方案》的通知(粤农农规〔2025〕5号)
发布日期:2025-12-24 15:11
来源:本网
打印
【字体:

 

 

 

附件1:(以此件为准)关于印发《广东省动物疫病强制免疫补助政策改革实施方案》的通知(粤农农规〔2025〕5号)_00.png附件1:(以此件为准)关于印发《广东省动物疫病强制免疫补助政策改革实施方案》的通知(粤农农规〔2025〕5号)_01.png附件1:(以此件为准)关于印发《广东省动物疫病强制免疫补助政策改革实施方案》的通知(粤农农规〔2025〕5号)_02.png附件1:(以此件为准)关于印发《广东省动物疫病强制免疫补助政策改革实施方案》的通知(粤农农规〔2025〕5号)_03.png附件1:(以此件为准)关于印发《广东省动物疫病强制免疫补助政策改革实施方案》的通知(粤农农规〔2025〕5号)_04.png附件1:(以此件为准)关于印发《广东省动物疫病强制免疫补助政策改革实施方案》的通知(粤农农规〔2025〕5号)_05.png附件1:(以此件为准)关于印发《广东省动物疫病强制免疫补助政策改革实施方案》的通知(粤农农规〔2025〕5号)_06.png附件1:(以此件为准)关于印发《广东省动物疫病强制免疫补助政策改革实施方案》的通知(粤农农规〔2025〕5号)_07.png附件1:(以此件为准)关于印发《广东省动物疫病强制免疫补助政策改革实施方案》的通知(粤农农规〔2025〕5号)_08.png附件1:(以此件为准)关于印发《广东省动物疫病强制免疫补助政策改革实施方案》的通知(粤农农规〔2025〕5号)_09.png附件1:(以此件为准)关于印发《广东省动物疫病强制免疫补助政策改革实施方案》的通知(粤农农规〔2025〕5号)_10.png附件1:(以此件为准)关于印发《广东省动物疫病强制免疫补助政策改革实施方案》的通知(粤农农规〔2025〕5号)_11.png附件1:(以此件为准)关于印发《广东省动物疫病强制免疫补助政策改革实施方案》的通知(粤农农规〔2025〕5号)_12.png附件1:(以此件为准)关于印发《广东省动物疫病强制免疫补助政策改革实施方案》的通知(粤农农规〔2025〕5号)_13.png

相关附件:

 
联系我们 网站帮助 网站地图 服务申明
 版权所有:开平市人民政府    主办:开平市人民政府办公室 
备案编号: 粤ICP备05079694号  网站标识码:4407830003  粤公网安备; 44078302000116
开平市政府网公众号