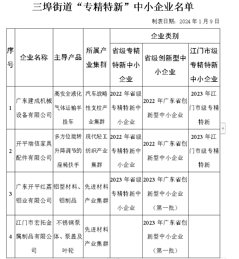
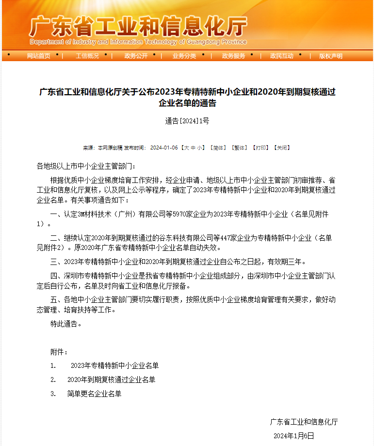
1月6日,广东省工业和信息化厅公布了2023年专精特新中小企业名单,广东开平红荔铝业有限公司成功上榜,顺利通过省级专精特新中小企业认定。截至目前,三埠街道共计有3家广东省专精特新中小企业和4家广东省创新型中小企业。 近年来,三埠街道注重深入推进专精特新中小企业培育工程,实现中小企业专业化、精细化、特色化发展,增强创新能力,提升企业品牌实力,成功打造了多家拥有自主创新能力和核心竞争力的专精特新中小企业,为街道高质量发展和开平市“百千万工程”蓄势赋能。 接下来,三埠街道将持续优化服务和营商环境,做好暖企安商工作,加大政策宣传力度,鼓励和引导企业不断加大创新投入,持续完善优质中小企业梯度培育体系,为街道高质量发展提供有力支撑。 企业简介 广东开平红荔铝业有限公司(原开平市红荔铝材厂改制而来)创建于1986年,地址位于广东省开平市三埠街道港口路37号,占地面积8万平方米,是一家专业生产广东省著名商标“红荔”牌建筑铝合金型材、工业铝合金型材的企业,是首批获得铝型材生产许可证和通过国家级产品质量认证的企业。公司先后获得中国名牌产品、广东省名牌产品、广东省著名商标、江门市名优名牌产品等荣誉称号,分别是广东省有色金属行业协会、开平市建筑产业联盟理事单位,2016年以来被认定为国家高新技术企业。 新闻知多D


一、专精特新中小企业的定义是什么?
(一)专业化。采用专项技术或工艺通过专业化生产制造的专用性强、专业特点明显、市场专业性强的产品,其主要特征是产品用途的专门性、生产工艺的专业性、技术的专有性和产品在细分市场中具有专业化发展优势。
(二)精细化。采用先进适用技术或工艺,按照精益求精的理念,建立精细高效的管理制度和流程。通过精细化管理、精心设计生产的精良产品,其主要特征是产品的精致性、工艺技术的精深性和企业的精细化管理。
(三)特色化。采用独特的工艺、技术、配方或特殊原料研制生产的,具有地域特点或具有特殊功能的产品,其主要特征是产品或服务的特色化。
(四)新颖化。依靠自主创新、转化科技成果、联合创新或引进消化吸收再创新方式研制生产的,具有自主知识产权的高新技术产品,其主要特征是产品(技术)的创新性、先进性,具有较高的技术含量,较高的附加值和显著的经济、社会效益。
二、专精特新认定标准是什么?
2022年,广东省工业和信息化厅发布《广东省优质中小企业梯度培育管理实施细则(试行)》,明确了优质中小企业由创新型中小企业、专精特新中小企业、专精特新“小巨人”企业三个层次梯度衔接组成,并公布广东省创新型中小企业、广东省专精特新中小企业和国家专精特新“小巨人”企业认定标准。
(一)广东省创新型中小企业评价
评价得分达到60分以上(其中创新能力指标得分不低于20分、成长性指标及专业化指标得分均不低于15分),或满足下列条件之一:
1.近三年内获得过国家级、省级科技奖励。
2.获得高新技术企业、国家级技术创新示范企业、知识产权优势企业和知识产权示范企业等荣誉(均为有效期内)。
3.拥有经认定的省部级以上研发机构。
4.近三年新增股权融资总额(合格机构投资者的实缴额500万元以上。
(二)广东省专精特新中小企业认定
同时满足以下四项条件即视为满足认定条件:
1.从事特定细分市场时间达到2年以上。
2.上年度研发费用总额不低于100万元,且占营业收入总额比重不低于3%。
3.上年度营业收入总额在1000万元以上,或上年度营业收入总额在1000万元以下,但近2年新增股权融资总额(合格机构投资者的实缴额)达到2000万元以上。
4.评价得分达到60分以上(包括专业化、精细化、特色化和创新能力四类十三个指标),或满足下列条件之一:(1)近三年获得过省级科技奖励,并在获奖单位中排名前三;或获得国家级科技奖励,并在获奖单位中排名前五。(2)近两年研发费用总额均值在1000万元以上。(3)近两年新增股权融资总额(合格机构投资者的实缴额)6000万元以上。(4)近三年进入“创客中国”中小企业创新创业大赛全国500强企业组名单。
专精特新“小巨人”企业认定需同时满足专、精、特、新、链、品六个方面指标。
三、专精特新怎么认定?
根据《广东省工业和信息化厅关于广东省优质中小企业梯度培育管理实施细则(试行)》规定,企业按属地原则可随时自愿登录优质中小企业梯度培育平台参与自评或者提出申请,并作出真实性声明和合规经营承诺,地级以上市中小企业主管部门组织进行初审推荐,省工业和信息化厅组织进行复核,公示无异议的,公告为创新型中小企业或者认定为专精特新中小企业。广东省创新型中小企业评价和专精特新中小企业认定,原则上每年开展不少于一次;专精特新“小巨人”企业推荐,按照工业和信息化部通知执行。
四、专精特新企业可以享受哪些奖补?
广东省对国家新认定的专精特新“小巨人”企业予以一次性奖补,每家企业奖补100万元(具体奖补额度以最新政策文件为准),以及对有效期内的省级专精特新中小企业的商业银行信用贷款给予贴息支持。
相关政策
1.工业和信息化部关于印发《优质中小企业梯度培育管理暂行办法》的通知(工信部企业〔2022〕63号)

长按识别二维码查看原文
2.工业和信息化部、国家统计局、国家发展和改革委员会、财政部关于印发中小企业划型标准规定的通知》(工信部联企业[2011]300号)

长按识别二维码查看原文
3.广东省工业和信息化厅关于印发优质中小企业梯度培育管理实施细则的通知(粤工信规字〔2022〕3号)

长按识别二维码查看原文
4.广东省人民政府办公厅关于印发广东省推动专精特新企业高质量发展指导意见的通知(粤办函〔2023〕278号)

长按识别二维码查看原文
5.江门市工业和信息化局关于印发江门市市级专精特新中小企业认定与培育管理办法的通知(江工信中小〔2023〕25号)

长按识别二维码查看原文
6.江门市工业和信息化局转发关于开展2023年专精特新“小巨人”企业奖补资金申报的通知

长按识别二维码查看原文
7.江门市工业和信息化局关于组织申报2024年省级促进经济高质量发展专项资金(民营经济及中小微企业发展)贷款贴息项目入库的通知

长按识别二维码查看原文
相关附件: