 无障碍    长者助手 我的收藏   收藏
政府信息公开 规章库

江门开平市卫生健康局政府信息公开

索引号: 114407830965658497/2023-00140 分类: 公告
发布机构: 江门开平市卫生健康局 成文日期: 2023-05-25
名称: 2023年开平市医疗卫生事业单位进校园公开招聘体检及签订协议公告
文号: 不编号 发布日期: 2023-05-25
主题词:
【打印】 【字体:    

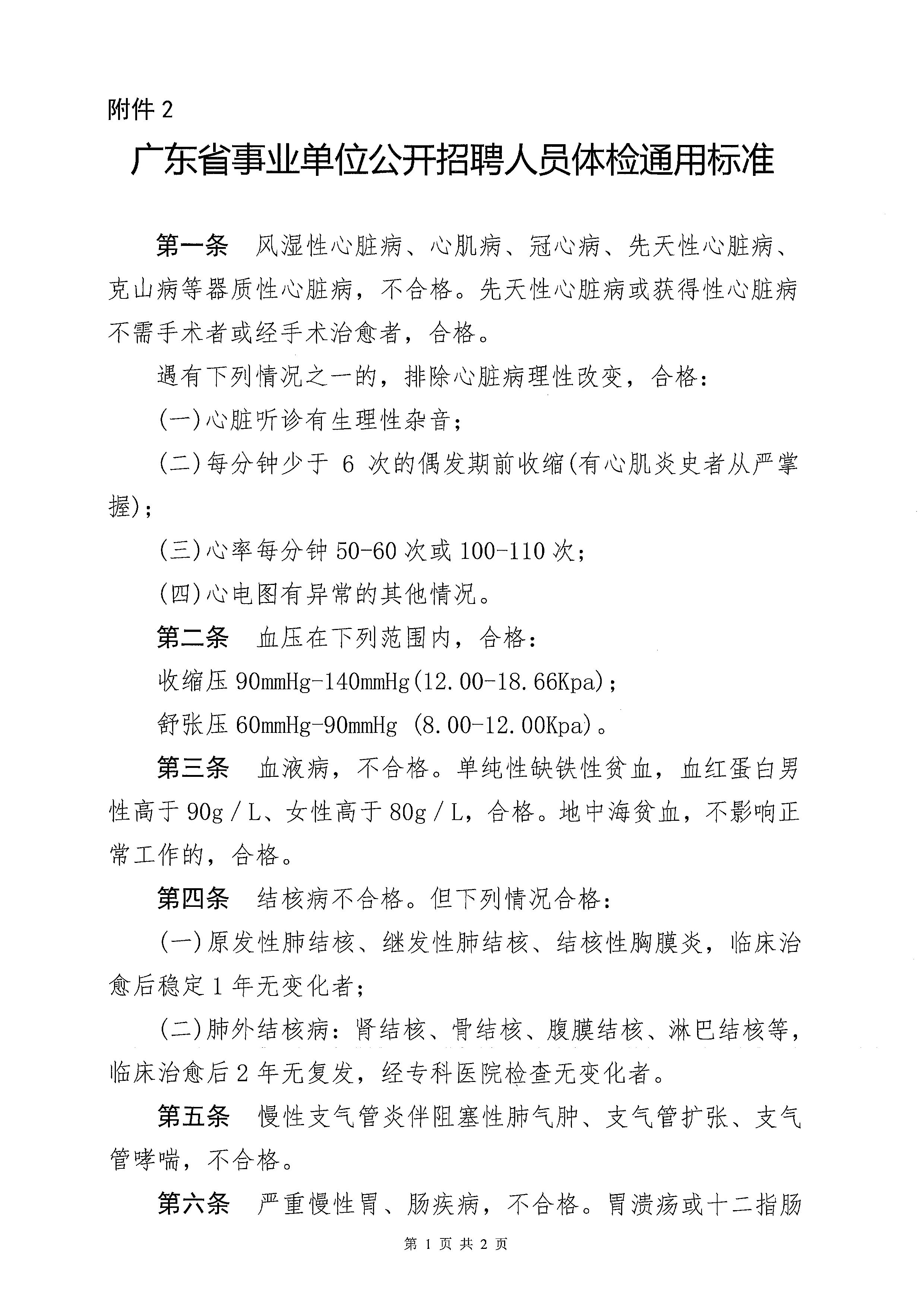
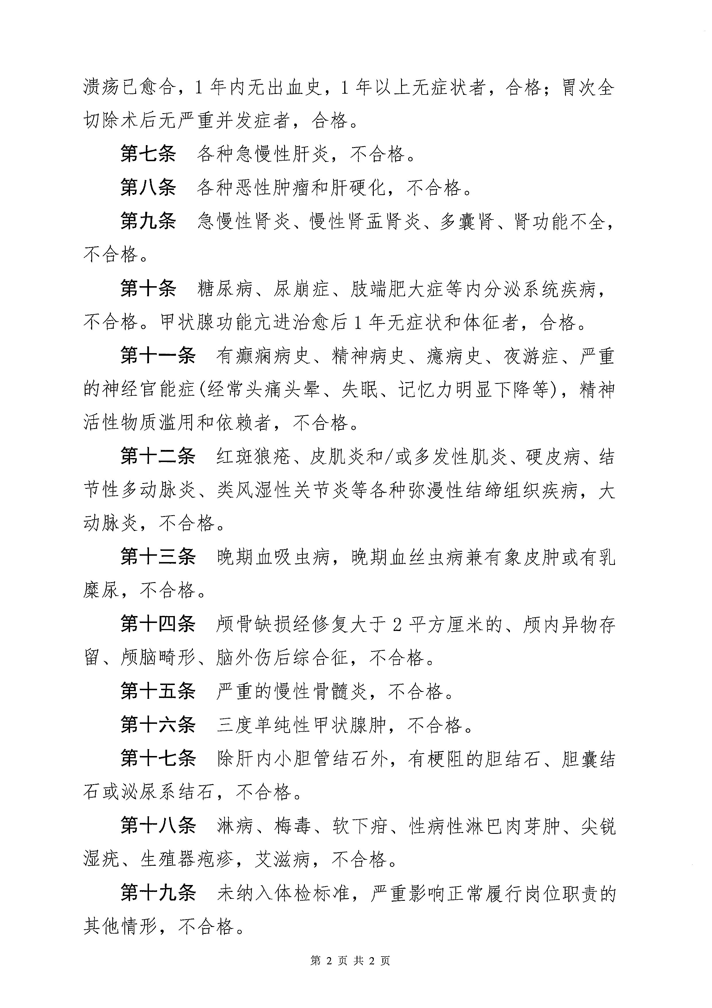
2023年开平市医疗卫生事业单位进校园公开招聘体检及签订协议公告

发布日期:2023-05-25  浏览次数:-

2023年开平市医疗卫生事业单位进校园公开招聘体检及签订协议公告_页面_1.jpg

2023年开平市医疗卫生事业单位进校园公开招聘体检及签订协议公告_页面_2.jpg

2023年开平市医疗卫生事业单位进校园公开招聘体检及签订协议公告_页面_3.jpg

2023年开平市医疗卫生事业单位进校园公开招聘体检及签订协议公告_页面_4.jpg

2023年开平市医疗卫生事业单位进校园公开招聘体检及签订协议公告_页面_5.jpg

2023年开平市医疗卫生事业单位进校园公开招聘体检及签订协议公告_页面_6.jpg

2023年开平市医疗卫生事业单位进校园公开招聘体检及签订协议公告_页面_7.jpg


【下载】

2023年开平市医疗卫生事业单位进校园公开招聘体检及签订协议公告.pdf



联系方式  主办:江门开平市卫生健康局 
备案编号: 粤ICP备05079694号  网站标识码:4407830003  粤公网安备; 44078302000116
开平市政府网公众号