相关附件:
开平市2024年秋季义务教育阶段学校
招生工作指引
为深入贯彻《中华人民共和国教育法》《中华人民共和国义务教育法》等法律法规,根据《教育部办公厅关于进一步做好2023年普通中小学招生入学工作的通知》(教基厅〔2023〕1号)和《广东省教育厅转发<关于做好2023年普通中小学招生入学工作的通知>的通知》(粤教基函〔2023〕26号)等文件精神,实现规范招生、阳光招生,结合我市实际情况,特制定本工作指引。
一、招生对象
小学一年级招生对象为年满6周岁(2018年8月31日及此日前出生)且有正常学习能力、尚未入读小学的适龄儿童(已在全国中小学生学籍管理系统建立学籍的学生不能重新报读,违规者责任自负)。
初中一年级招生对象为完成全部小学学业的2024年小学应届毕业生。
二、招生原则及纪律
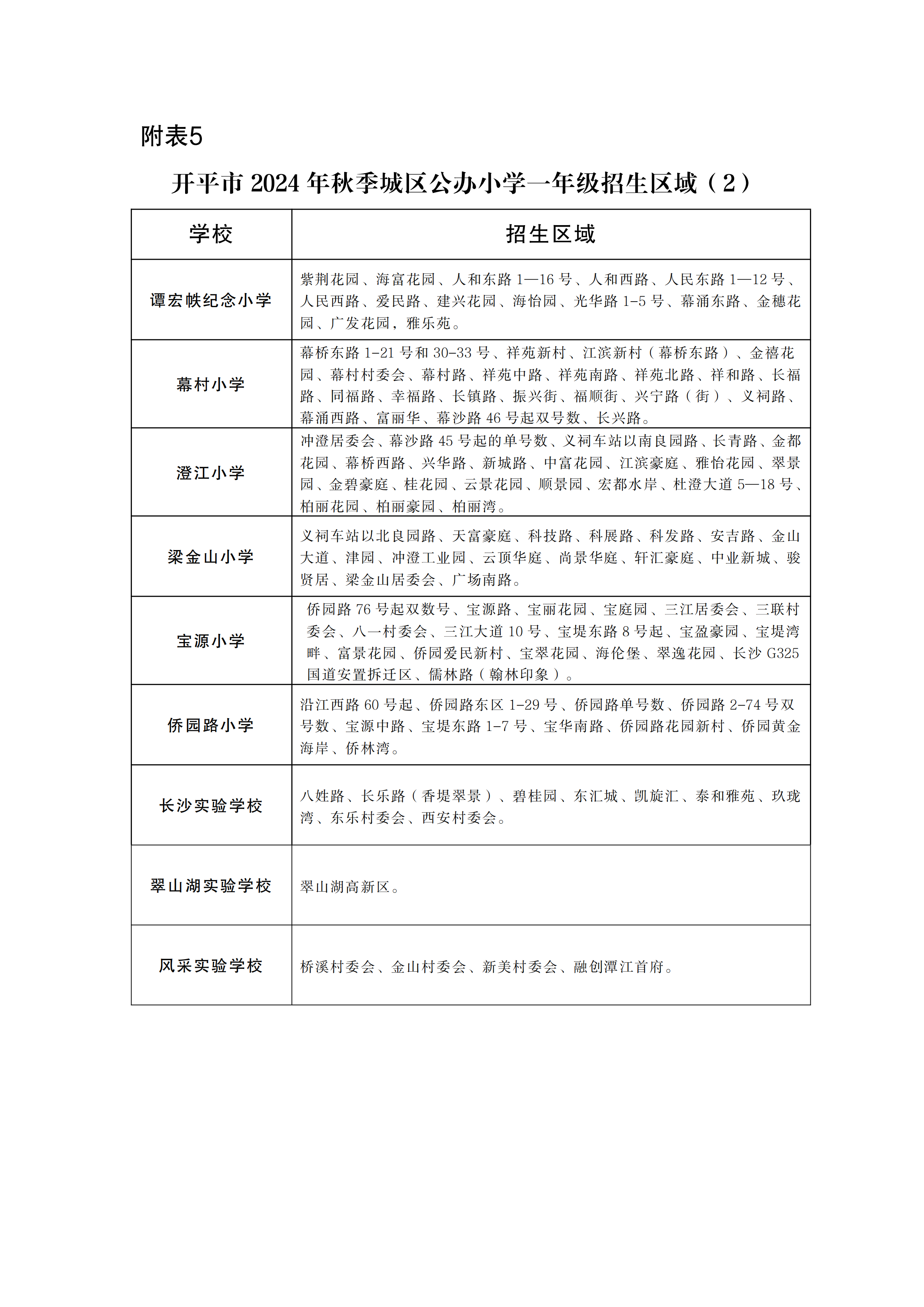
(一)义务教育阶段学校招生工作在开平市招生领导小组的领导下,按照“属地管理、划片、就近、免试”入学的基本原则,由市教育局及各中心学校根据生源情况、学校分布、招生规模、所在社区、交通状况等因素合理划分各学校招生区域。中心学校根据各学校的招生区域,按照“房户一致,就近入学”、“房户分离,统筹安排”的原则进行学位安排。民办学校在核定招生范围内组织报名工作,录取新生,不得进行计划外招生。
(二)义务教育阶段学校坚持免试入学原则,实行公民办学校同步招生,严禁以各类考试、竞赛、夏(冬)令营、研学活动、培训成绩或证书证明等作为招生依据或参考,不得以面试、评测等名义选拔学生。未经市教育局批准,各公办学校不得跨区域招生。
(三)各学校根据省定标准班额科学制定招生计划,均衡分班。招生计划经核定、发布后不得随意调整;未经批准的招生计划无效,市教育局不为超出招生计划部分的新生办理学籍。
(四)符合入学条件的适龄儿童、少年,按《关于印发<广东省教育厅关于中小学生学籍管理的实施细则(试行)>的通知》(粤教基〔2014〕24号)建立学籍。各学校应在开学1个月内按照“人籍一致”原则及时做好学籍建档和确认工作,严禁出现人籍分离、空挂学籍、学籍造假等现象。
(五)规范招生行为,阳光招生。各学校必须落实信息公开制度,公布招生咨询方式,主动接受社会监督,不得以任何形式收取与招生入学相挂钩的其他费用,确保招生工作公平、公正、公开。
三、招生办法
(一)公办学校招生划分5个学位类型
(二)政策照顾生类型
符合政策照顾生条件的新生家长,需于4月20日前提交相关材料到政府相应职能部门提出申请,由职能部门统一收集申请资料、核定资格,逾期不再受理申请。相关类型及申请资料详见下表:

(三)其他情况的申请
租住或寄住在招生区域的新生(含无户籍适龄儿童、少年),原则上回原籍就近入学,若确实需要在城区学校申请学位的,可填报个人信息,并提供以下资料:1.新生的户口簿(无户籍无须提供)和出生证。2.监护人的居住证明资料至少提供一项:居住证、流动人口居住信息登记表或租赁证明(要附房东房产证复印件)。3.监护人在用人单位缴交开平市企业职工保险记录或有效的营业执照(有则提供)。由市教育局视各学校的学位情况统筹安排到有剩余学位的公办学校就读。
(四)学位安排办法
各公办学校根据招生人数、招生区域,按照“房户一致,就近入学”、“房户分离,统筹安排”的原则进行学位安排。 “房户一致”适龄儿童(少年)安排后还有剩余的学位,按照统筹学位类型先后顺序依次安排入学。
政策照顾生学位安排以国家、省、市相关文件精神为依据,结合我市学校学位情况,针对不同申请类型,分别采取优先保障、统筹安排等方式安排到公办学校就读。
其他情况的申请则在安排完5个学位类型和所有政策照顾生后,再根据学校学位剩余情况统筹安排入学(其中监护人近半年有开平市企业职工保险记录的,在同等条件下可优先统筹)。
1.招生区域内所有学位类型的适龄新生人数未达到招生计划人数,按照学位类型依次全部安排直接入学;若仍有剩余学位的,由市教育局统筹安排招生区域外适龄新生。
2.招生区域内所有学位类型的适龄新生人数超过招生计划人数,先按照学位类型依次安排直接入学;若招生人数未能满足同一学位类型的学生时,该类型学生采取随机抽签方式确定入学。通过以上办法仍未能取得学位的适龄新生,由市教育局统筹调配到有剩余学位的公办学校就读。
3.在我市接受义务教育的港澳居民子女,平等享受我市随迁子女入学相关政策和基本教育公共服务。
4.依法保障适龄残疾儿童(少年)随班就读,如未适合普通学校学习和生活的适龄残疾儿童(少年),可通过入读特殊教育学校或送教上门方式接受教育。
四、报名办法
(一)城区学校(含翠山湖实验学校和风采实验学校)
1.网上报名方式
(1)网上报名时间:2024年4月10日上午8:30时-4月20日下午17:30时。
(2)填报方式:
①家长可直接输入网址或用手机扫描二维码进入“开平市中小学招生服务平台”。
网址:http://zspt.kaiping.gov.cn/indexkp.html
二维码:

②关注“开平教育”微信公众号,点击【新生报名】,进入“开平市中小学招生服务平台”。
详细阅读“开平市2024年秋季义务教育阶段学校招生工作指引”后,选择“小学新生报名系统入口”或“初中新生报名系统入口”按钮,进入报名系统。
家长进入报名系统后,点击下载查看家长填报操作说明,使用就读学生的证件号进行注册,注册成功后请保存好账号密码,方便再次进入报名系统查询或修正信息。进入报名填报页面如实填报基本信息,再上传相应佐证的原件照片,最后核对填报信息无误后,进行提交确认,完成报名手续。报名时间截止前可登录网上报名系统对报名资料进行修改,每次修改完资料后必须提交确认,系统方可保存成功。报名时间截止后,不能再进行修改。
(3)报名成功确认方式
家长完成信息填报提交后,系统显示“报名成功,请截图(打印)保存!”,并生成“开平市城区小学(初中)入学登记表”,为确认适龄儿童(少年)报名成功标志(请家长通过屏幕截图或直接打印保存)。
(4)因无网络或无上网设备无法实现网上报名的适龄儿童(少年)家长,可通过电话预约,按以下时间到附近的学校现场进行网上填报(各学校的咨询电话详见附表)。
①现场网上填报时间:2024年4月20日(上午9:00-11:30;下午2:30-5:00)。
②现场网上填报不作资料审核,学校只提供电脑设备和信息录入指导。
③网上填报信息经家长确认后,由家长提交,并对资料真实性及准确性负责。
2.信息核查
经核对网上填报信息和上传的佐证资料无误后,报名信息统一提交到市相关职能部门进行核查,若经查实有弄虚作假者,开平市户籍的适龄儿童(少年)取消其对应学位,由市教育局根据剩余学位情况统筹安排;非本市户籍的建议回户籍地申请入学。
(二)乡镇学校
乡镇小学(初中)一年级新生报名工作由所在镇学校同步组织开展,中心学校负责统筹划分招生区域,组织安排好本镇学校的招生工作。
(三)民办学校
民办学校根据全市招生工作指引及学校发展规划同步组织招生工作,不得提前招生,不得违规招生,详情可咨询学校或关注学校公众号。
五、注册通知
暑假前,录取学校通过电话或短信方式通知学生办理注册手续(家长填写电话号码时,请尽量填写本地手机号码,以便通知)。
六、其他事项
(一)逾期报名的各类申请,由市教育局视学位情况统筹安排(咨询电话:2216505、2289290、2289291、2289297)。
(二)招生工作详情可咨询相关学校(详见附表),或通过中共开平市委市人民政府公众网、开平市教育局政务网、开平市教育局微信公众号“开平教育”查询。
开平市教育局
2024年4月7日






